新华社北京9月27日电 国务院新闻办公室27日发布《新时代的中国与世界》白皮书。全文如下:
新时代的中国与世界
(2019年9月)
中华人民共和国
国务院新闻办公室
目录
前言
一、中国走出一条符合国情的发展道路
(一)中国发展靠的是自力更生、艰苦奋斗
(二)中国在与世界的联系互动中发展
(三)中国发展为世界和平与发展注入了正能量
(四)中国道路符合中国国情、适应时代要求
二、中国的发展是世界的机遇
(一)中国是世界经济增长的主要稳定器和动力源
(二)全方位对外开放为各国分享“中国红利”创造更多机会
(三)中国为国际社会提供更多公共产品
(四)中国发展为其他发展中国家提供经验和借鉴
(五)中国绝不走“国强必霸”的路子
三、建设繁荣美好世界是各国人民的共同梦想
(一)当今世界正处于百年未有之大变局
(二)构建人类命运共同体
(三)构建新型国际关系
(四)推动新型经济全球化
(五)维护以联合国为核心的国际体系
(六)推动文明交流互鉴
四、中国为建设更加美好的世界贡献力量
(一)以自身发展促进世界和平与发展
(二)坚持合作共赢、共同发展
(三)坚定维护和推动经济全球化
(四)积极发展全球伙伴关系
(五)坚定支持多边主义,维护国际公平正义
(六)积极参与引领全球治理体系改革和建设
结束语
前言
今年是中华人民共和国成立70周年。
70年来,在中国共产党领导下,中国发生了翻天覆地的变化,创造了人类历史上前所未有的发展奇迹。中国用几十年时间走完了发达国家几百年走过的发展历程,经济总量跃居世界第二,近14亿人民摆脱了物质短缺,总体达到小康水平,享有前所未有的尊严和权利。这不仅是中国的巨大变化,也是人类社会的巨大进步,更是中国对世界和平与发展的巨大贡献。
中国仍然是世界上最大的发展中国家,人口多、底子薄的基本国情没有变,中国仍然面临一系列严峻挑战,中国人民还需要继续艰苦奋斗。
当今世界正处于百年未有之大变局,人类社会既充满希望,又充满挑战。世界多极化、经济全球化、文化多样化、社会信息化深入发展,和平与发展仍是时代主题,同时,全球深层次矛盾突出,不稳定性不确定性增多。构建人类命运共同体,建设更加美好的世界,是各国人民的共同愿望。
中国发展进入了新时代。中国对世界的影响,从未像今天这样全面、深刻、长远;世界对中国的关注,也从未像今天这样广泛、深切、聚焦。中国从哪里来、向哪里去?中国推动建设什么样的世界?发展起来的中国如何与世界相处?为回应外界关切,增进国际社会对中国发展的了解和理解,值此中华人民共和国成立70周年之际,中国政府发布此白皮书。
一、中国走出一条符合国情的发展道路
中国是有着5000多年文明史的大国,历史上曾长期走在世界前列。近代以后,中国陷入积贫积弱、内忧外患甚至亡国亡种的危险境地。中国人民始终不屈不挠、奋力抗争,始终梦想实现国家富强、民族复兴、人民幸福。在中国共产党领导下,中国人民经过艰苦卓绝的斗争,在半殖民地半封建社会基础上建立起新中国,实现了民族独立和人民解放,中华民族进入了发展新纪元。70年来,中国人民艰辛探索、砥砺前行,在中华民族5000多年历史文化的传承中,在总结社会主义500年、近代以来中华民族由衰到盛170多年的经验教训基础上,在中国革命、建设和改革的伟大实践中,成功开辟了中国特色社会主义道路,取得了举世瞩目的发展成就。
(一)中国发展靠的是自力更生、艰苦奋斗
新中国成立之初,面对的是一个经历100多年战乱、满目疮痍的烂摊子,国家一穷二白,人民生活极端贫困,工农业基础十分薄弱,国民经济几近崩溃。中国人民求生存、谋发展,难度之大超出想象。70年来,中国人民白手起家、自力更生、艰苦奋斗,干出了一片新天地。
经济实力显著增强。从1952年至2018年,中国工业增加值从120亿元增加到305160亿元,按不变价格计算增长970倍,年均增长11%;国内生产总值从679亿元增加到90万亿元,按不变价计算增长174倍,年均增长8.1%;人均国内生产总值从119元增加到2018年的64644元,按不变价计算增长70倍。根据世界银行数据,按市场汇率计算,2018年中国经济规模为13.6万亿美元,仅次于美国的20.5万亿美元。目前,中国是世界上唯一拥有联合国产业分类目录中所有工业门类的国家,多项工业品产量居世界第一。科技发展成就显著,“两弹一星”、载人航天、超级杂交水稻、高性能计算机、人工合成牛胰岛素、青蒿素、高速铁路等重大科技成果,为经济社会发展提供了有力支撑。对外贸易持续增加,2009年中国成为全球最大货物出口国、第二大货物进口国,2013年成为全球货物贸易第一大国。改革开放以来,中国引进外资大幅增加,日益成为吸引全球投资热土。中国已经成为世界第二大经济体、制造业第一大国、货物贸易第一大国、商品消费第二大国、外资流入第二大国、外汇储备第一大国(表1)。

图表:表1 中国经济实力大幅提升 新华社发
人民生活极大改善。经过长期努力,中国人民从饥寒交迫、解决温饱到实现总体小康,正在迈向全面小康(表2)。按照现行农村贫困标准计算,中国农村贫困人口从1978年的7.7亿人,下降到2018年的1660万人,农村贫困发生率从97.5%下降到1.7%,下降了95.8个百分点(图1),创造了人类减贫史上的奇迹(专栏1)。中国初步构建起世界上规模最大、覆盖人口最多,包括养老、医疗、低保、住房、教育等民生领域的社会保障体系。2018年末,全国参加城镇职工基本养老保险人数41902万人,参加失业保险人数19643万人,参加工伤保险人数23874万人,基本养老保险覆盖超过9亿人,基本医疗保险覆盖超过13亿人,基本实现全民医保。70年前,中国人均预期寿命35岁,2018年达到77岁,远高于世界平均预期寿命72岁。70年来,中国人民的精神面貌发生深刻变化,中华民族优秀传统文化充分弘扬,当代中国价值观念广泛传播,中国人民的精神生活更加丰富、更加活跃。美国波士顿咨询公司发布的全球民生福祉报告显示,过去10年中,中国排名上升25位,在受调查的152个国家中进步最快。(注1)

图表:表2 人民生活水平大幅提升 新华社发

图表:图1:1978年以来中国农村贫困发生率 新华社发

图表:专栏1 中国脱贫攻坚取得巨大成就 新华社发
国际地位和国际影响力显著提升。1971年,中国恢复在联合国的合法席位,以更加积极的姿态在国际事务中发挥作用。1980年4月和5月,中国先后恢复了在国际货币基金组织和世界银行的合法席位。2001年,中国加入世界贸易组织,更加广泛深入地参与国际经贸交流与合作。中国在国际社会广交朋友,已与179个国家建立外交关系,建立了110对各种形式的伙伴关系。中共十八大以来,中国提出推动构建人类命运共同体、共建“一带一路”的倡议,载入联合国多项决议,得到国际社会广泛认同和积极响应。
中国的发展成就是辛辛苦苦干出来的。对于中国这样一个有着近14亿人口的大国,好日子等不来、要不来,唯有奋斗,别无他路。中国的发展,靠的是“8亿件衬衫换一架波音”的实干精神,几代人驰而不息、接续奋斗,付出别人难以想象的辛劳和汗水;靠的是“自己的担子自己扛”的担当精神,无论顺境还是逆境,不输出问题,不转嫁矛盾,不通过强买强卖、掠夺别国发展自己;靠的是“摸着石头过河”的探索精神,不走帝国主义、殖民主义老路,不照搬西方国家发展模式,而是结合中国实际、总结经验教训、借鉴人类文明,敢闯敢试,走出一条自己的路。
(二)中国在与世界的联系互动中发展
中国是世界的中国,中国的发展与世界紧密相连。新中国成立初期,努力打破外部封锁,积极开展经贸、文化等领域对外交流。改革开放以来,中国积极顺应全球化潮流,坚持对外开放基本国策,打开国门搞建设,拥抱世界、学习世界、贡献世界,与世界良好互动、共同发展。
大规模“请进来”。打开大门的中国充满生机与活力,国际社会看好中国发展,越来越多的国家与中国开展合作,越来越多的外国企业来中国投资兴业,越来越多的外国人士来中国学习工作、观光旅游。1978年至2018年,中国累计吸引非金融类外商直接投资20343亿美元,累计设立近100万家外商投资企业。2018年,有49.2万余名外国留学人员来华学习。加入世界贸易组织后,中国参与经济全球化提质增速(专栏2)。2001年至2018年,中国货物贸易进口额从2436亿美元增至21358亿美元,年均增长13.6%,高于全球平均水平6.8个百分点;服务贸易进口额从393亿美元增至5250亿美元,年均增长16.5%,占全球服务贸易进口总额的9.4%。

图表:专栏2 贸易大国地位日益巩固 新华社发
大踏步“走出去”。从经贸投资到人文交流,从官方到民间,中国以前所未有的速度、广度和深度走向世界,开展全方位、宽领域、多层次的对外交流合作。对外投资合作持续健康发展,投资层次和水平不断提升,2018年,中国对外直接投资1430.4亿美元,是2002年的53倍,年均增长28.2%。对外贸易逐年增长,从1978年至2018年,中国对外贸易累计达到521921.1亿美元;2018年,货物贸易和服务贸易出口额分别达到24867亿美元、2668亿美元。近年来,中国连续保持世界第一大出境旅游客源国地位,2018年,中国公民出境旅游近1.5亿人次。
发展自己、造福世界。对外开放为中国带来了资金、先进技术和管理经验,转变了中国人民的思想观念,激发了中国人民的创造热情,显著提升了中国的现代化建设水平。同时,中国的开放发展,为其他国家提供了广阔市场。中国开放投资与服务贸易,促进了当地经济增长和就业。中国积极参与国际分工,推动全球资源配置更加合理。中国出口产品品质优良,满足了国际市场需求,减少了民众支出,降低了通胀压力。中国人足迹遍及全球,极大促进了中外交流互鉴。
(三)中国发展为世界和平与发展注入了正能量
中国道路既有鲜明的中国特色,又有宽广高远的世界眼光和深厚博大的人类情怀。70年来,中国人民自力更生、艰苦奋斗,在实现自我发展的同时,为世界和平作出了贡献,为各国共同发展注入了动力。
中国为世界和平与发展贡献智慧。新中国成立之初,确立了独立自主的和平外交政策,为战后国际格局注入了和平能量。20世纪50年代,中国同印度、缅甸共同倡导的互相尊重主权和领土完整、互不侵犯、互不干涉内政、平等互利、和平共处五项原则,成为国际关系基本准则和国际法基本原则,有力维护了广大发展中国家权益,为推动建立公正合理的国际政治经济秩序发挥了重要作用。近年来,中国着眼国际形势发展变化,提出推动构建人类命运共同体、推动构建新型国际关系、共建“一带一路”、正确义利观、新安全观、全球治理观、文明观等一系列重要理念、重要倡议,为维护世界和平、促进共同发展贡献了中国智慧和中国方案。
中国以实际行动维护世界和平。70年来,中国没有主动挑起过任何一场战争和冲突,没有侵占过别国一寸土地。改革开放以来,中国主动裁减军队员额400余万。中国积极参与国际军控、裁军和防扩散进程,反对军备竞赛,维护全球战略平衡与稳定。中国签署或加入《不扩散核武器条约》等20个多边军控、裁军和防扩散条约。中国已成为联合国第二大维和预算摊款国和经常性预算会费国,是安理会常任理事国第一大出兵国(专栏3)。2015年起,中国宣布设立为期10年、总额10亿美元的中国-联合国和平与发展基金,并于2016年正式投入运行。中国始终致力于通过谈判、协商方式处理领土问题和海洋划界争端,同14个邻国中的12个国家彻底解决了陆地边界问题,划定了中越北部湾海上界线,为和平解决国家间历史遗留问题以及国际争端开辟了崭新道路。中国积极参与重大国际和地区热点问题解决,发挥了建设性作用。

图表:专栏3 中国积极支持联合国维和行动 新华社发
中国积极促进全球共同发展。作为世界上最大的发展中国家,中国一直是全球减贫与发展事业的倡导者、推动者和践行者。在致力于实现自身发展、消除贫困的同时,积极开展南南合作,向其他发展中国家提供不附加任何政治条件的援助,支持和帮助广大发展中国家特别是最不发达国家消除贫困。中国开展对外援助60多年来,共向166个国家和国际组织提供近4000亿元人民币援助,派遣60多万名援助人员,700多人为他国发展献出了宝贵生命。先后7次宣布无条件免除重债穷国和最不发达国家对华到期政府无息贷款债务。中国积极向亚洲、非洲、拉丁美洲和加勒比地区、大洋洲的69个国家提供医疗援助,先后为120多个发展中国家落实联合国千年发展目标提供帮助。积极参与联合国2030年可持续发展议程磋商,全面做好国内落实工作,率先发布落实议程的国别方案和进展报告,在多个领域实现早期收获。在南南合作框架下,为其他发展中国家落实议程提供帮助。中国-联合国和平与发展基金2030年可持续发展议程子基金3年来成功实施27个项目,惠及49个亚非拉国家,为全球落实议程注入强大动力。2015年,中国宣布设立南南合作援助基金,截至2018年,已在亚洲、非洲、美洲等地区30多个国家实施了200余个有关救灾、卫生、妇幼、难民、环保等领域的发展合作项目。
(四)中国道路符合中国国情、适应时代要求
道路决定命运,发展道路的选择对一个国家的兴衰成败至关重要。一个有着近14亿人口的大国实现现代化,在人类历史上没有先例可循,中国必须走一条属于自己的道路。70年来,中国发展取得巨大成功,根本原因就是找到了中国特色社会主义这条正确发展道路并且沿着这条道路坚定不移地走下去。
这是一条从本国国情出发确立的道路。中国立足自身国情和实践,从中华文明中汲取智慧,博采东西方各家之长,坚守但不僵化,借鉴但不照搬,在不断探索中形成了自己的发展道路。
这是一条把人民利益放在首位的道路。在新中国,人民真正当家做了主人。70年来,中国秉持以人民为中心的发展思想,把人民对美好生活的向往作为奋斗目标,把改善人民生活、增进人民福祉、保障人民民主权利作为出发点和落脚点,在人民中寻找发展动力、依靠人民推动发展、使发展造福人民。
这是一条改革创新的道路。中国的发展没有现成模式可以套用,没有现成道路可以借鉴。中国人民拼搏进取、敢闯敢试,通过改革创新破解前进中遇到的困难和挑战,破除妨碍发展的体制机制障碍,不断解放和发展社会生产力,不断解放和增强社会活力,不断完善和发展中国特色社会主义制度、推进国家治理体系和治理能力现代化。
这是一条在开放中谋求共同发展的道路。中国坚持对外开放基本国策,奉行互利共赢的开放战略,不断提升发展的内外联动性,在实现自身发展的同时更多惠及其他国家和人民,实现了从封闭半封闭到全方位开放的伟大历史转折,参与和推进了经济全球化进程,促进了人类和平与发展的崇高事业。
这是一条全面依法治国的道路。中国把依法治国作为国家治理的基本方略,坚持依法治国、依法执政、依法行政共同推进,坚持法治国家、法治政府、法治社会一体建设,为国家发展提供根本性、全局性、长期性的制度保障,确保国家在深刻变革中既生机勃勃又井然有序,确保国家长治久安。
70年来,中国发展之所以成功,最根本在于中国共产党的领导。中国体量巨大、国情复杂,治理难度世所罕见,没有集中统一、坚强有力的领导力量,中国将走向分裂和解体,给世界带来灾难。中国共产党成为中国的核心领导力量长期执政并得到人民拥护,在于立党初心不为一党之私,而是为中国人民谋幸福、为中华民族谋复兴、为人类谋和平与发展并长期坚守;在于不断加强自身建设,有坚强领导核心,有科学理论引领,有严明纪律规矩,有选贤任能机制,保持了党的稳定性、先进性、纯洁性;在于既有国家长远发展的战略规划能力,又有具体政策的强大执行能力;在于与时俱进、开明开放,既不忘本来又吸收外来,具有强大的凝聚力、组织力和号召力。
70年来,中国战胜了各种风险和挑战,创造了一个又一个举世瞩目的中国奇迹。特别是中共十八大以来,中国发展取得历史性成就、发生历史性变革,中华民族迎来了从站起来、富起来到强起来的伟大飞跃,比历史上任何时候都更接近民族复兴的伟大目标。中国的这条发展道路,将随着时代前进越来越显示出光明的发展前景(专栏4)。

图表:专栏4 海内外民众看好中国未来发展 新华社发
经过70年发展,中国取得了巨大成就,但中国仍处于并将长期处于社会主义初级阶段的基本国情没有变,中国是世界上最大发展中国家的国际地位没有变。解决好人民日益增长的美好生活需要和不平衡不充分的发展之间的矛盾,让近14亿人民都过上富裕的日子,仍然有很长的路要走,仍然需要付出长期艰苦的努力。
二、中国的发展是世界的机遇
随着中国综合国力和国际影响力快速提升,国际上有些人担心中国会走“国强必霸”的路子,一些人提出了所谓的“中国威胁论”。这既有认知上的误读,有根深蒂固的偏见,也有力量消长带来的心理失衡,还有出于维护自身既得利益的刻意歪曲。实现国家富强、民族振兴、人民幸福,既是中国人民的梦想,也是各国人民的共同梦想。中国的发展对世界是机遇,不是威胁和挑战。
(一)中国是世界经济增长的主要稳定器和动力源
1979年至2018年,中国经济以年均9.4%的速度快速发展,成为全球经济增长的重要引擎。2008年,全球遭遇严重金融危机,世界经济受到重创,中国采取一系列有效措施成功应对危机,经济迅速回升向好,并持续保持中高速增长,成为世界经济增长的主要稳定器和动力源。
中国是世界经济增长的最大贡献者。中共十八大以来,中国贯彻创新、协调、绿色、开放、共享的新发展理念,适应、把握、引领经济发展新常态,加强供给侧结构性改革,经济保持持续健康发展,质量和效益不断提升。近三年,中国经济总量连续跨越70万、80万和90万亿元大关,占世界经济的比重接近16%。2013-2018年,中国对世界经济增长的平均贡献率超过28.1%。有关测算结果表明,2013-2016年,如果没有中国因素,世界经济年均增速将放缓0.6个百分点,波动强度将提高5.2%。麦肯锡全球研究院发布报告认为,2000-2017年,世界对中国经济的综合依存度指数从0.4逐步上升至1.2,中国贡献了全球制造业总产出的35%。(注2)
中国科技创新为世界经济增长注入新动能。近年来,中国科技领域投入不断增加,重大科技创新成果不断涌现。2018年,中国研发支出占GDP的比重为2.19%。世界知识产权组织等发布的全球创新指数显示,2019年,中国国家创新能力排名升至全球第14位,比2018年前进3名(专栏5),成为唯一进入前20名的中等收入经济体。(注3)在高科技领域,中国正在实现赶超,量子通信、超级计算、航空航天、人工智能、第五代移动通信网络(5G)、移动支付、新能源汽车、高速铁路、金融科技等处于世界领先地位。中国的科技创新成果广泛应用,为其他国家人民生产生活带来更多便利,为世界经济增长注入了新动能。

图表:专栏5 有关国际组织和外国机构积极评价中国科技创新 新华社发
未来中国经济的稳定器和动力源作用更加凸显。当前世界经济增长动力不足,稳健的中国经济对世界越来越重要。中国经济正由高速增长转向高质量发展,新型工业化、信息化、城镇化、农业现代化加快推进,经济结构深度调整,产业优化持续升级,新经济增长点不断涌现。2018年,中国常住人口城镇化率达到59.6%,未来人口城镇化水平将稳步提高,城镇常住人口继续增加,带来基础设施、地产、新零售、医疗卫生、教育、文化娱乐等多个领域的广泛需求,为经济发展提供重要引擎。新产业新业态快速崛起,2018年,高技术制造业、战略性新兴产业和装备制造业增加值分别比上年增长11.7%、8.9%和8.1%;新能源汽车、智能电视、锂离子电池和集成电路分别增长66.2%、17.7%、12.9%和11.2%;信息服务业同比增速高达30.7%,移动游戏、网络购物、约车平台、旅游平台、大数据云计算等子行业增速达30%-50%,每个子行业都诞生了一批独角兽企业。麦肯锡全球研究院的研究报告认为,到2040年,中国和世界其他经济体彼此融合有望创造22万亿至37万亿美元经济价值,相当于全球经济总量的15%-26%,世界其他经济体和中国加强合作,将会创造出巨大的经济价值。(注4)
中国经济与世界经济已经发生结构性变化,深度融合在一起。经济运行更稳定、增长质量更高、增长前景可期的中国,对世界经济发展是长期利好(专栏6)。把中国经济发展看作“威胁”和“挑战”,试图把中国挤出全球产业链、供应链、价值链,使中国与世界经济“脱钩”,既不可行,而且有害。

图表:专栏6 国际机构看好中国经济发展前景 新华社发
(二)全方位对外开放为各国分享“中国红利”创造更多机会
中国坚定不移奉行互利共赢的开放战略,实现更大力度、更高水平的对外开放。安全稳定的政治环境,数量庞大、需求升级的消费群体,素质全面、吃苦耐劳的劳动者,健全完善、周全周到的基础设施,公平竞争和法治化、国际化、便利化的营商环境,为各国提供更广阔市场、更充足资本、更丰富产品、更多合作契机。中国始终是全球共同开放的重要推动者、各国拓展商机的活力大市场。
中国有世界上最具潜力的消费市场。中国既是“世界工厂”,也是“全球市场”。中国有近14亿人口、4亿中等收入群体,市场规模全球最大。中国经济持续健康发展,带来多个领域的广泛需求,为经济发展提供重要引擎。中国消费空间和潜力巨大,消费升级态势明显,消费增速超过固定资产投资,消费梯度效应凸显,消费对经济贡献越来越大(专栏7)。麦肯锡全球研究院发布报告认为,在汽车、酒类、手机等许多品类中,中国都是全球第一大市场,消费额约占全球消费总额的30%。(注5)庞大的消费需求为世界各国提供了巨大市场。未来15年,中国进口商品和服务将分别超过30万亿美元和10万亿美元。

图表:专栏7 消费升级态势明显 新华社发
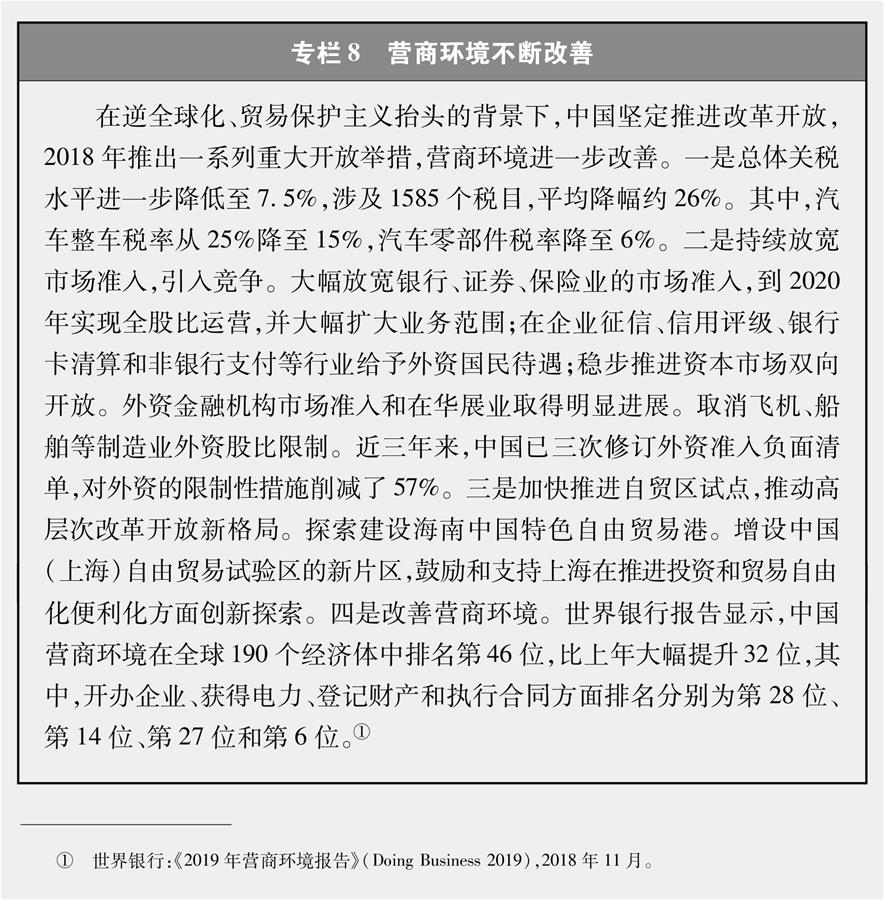
中国是最具吸引力的投资目的地。中国的劳动力资源近9亿人,就业人员7亿多,受过高等教育和职业教育的高素质人才1.7亿,每年大学毕业生有800多万,人才红利巨大。中国不断优化营商环境,给国外生产者、投资者提供更加广阔的空间、更加优质的营商环境(专栏8)。中国实行高水平的贸易和投资自由化便利化政策,制定《外商投资法》,全面实施准入前国民待遇加负面清单管理制度,持续放宽市场准入,着力打造对外开放新高地。中国加大知识产权保护力度,进一步完善体制机制、法律法规,健全与国际经贸规则接轨的创新保护体系,为广大投资者和权利人提供更加有力有效的保护。联合国贸发会议《2019年世界投资报告》显示,2018年全球外国直接投资延续了下滑趋势,规模较上年下降了13%,但中国实现了逆势增长,继续稳居全球第二大外资流入国地位。(注6)2019年上半年,中国实际使用外资4783.3亿元人民币,同比增长7.2%,特别是高技术制造和高技术服务业投资增幅较大,展现出对外资的强大吸引力。

图表:专栏8 营商环境不断改善 新华社发
更大规模“走出去”惠及更多国家。中国企业积极参与国际竞争与合作,更深更广地开展全球贸易投资活动,为促进东道国经济增长、扩大当地就业作贡献。伦敦大学亚非学院(SOAS)一项关于中国在非投资情况的调查报告表明,在埃塞俄比亚的中国企业建设工地和工厂,当地员工雇佣率在90%以上,中国企业为非洲创造了大量就业机会。(注7)预计未来5年,中国对外货物贸易将达到25万亿美元。随着中国对外开放的大门越开越大,将有越来越多的企业到国外投资,越来越多的中国人赴国外留学、工作、旅游。中国积极推动科学技术创新走向世界,使技术发展和创新不仅造福中国而且惠及世界,让更多人享受科技发展带来的便利和好处(专栏9)。

图表:专栏9 中国科技创新惠及世界案例 新华社发
开放应该是双向的、互利的,而不应是单向的、一方受益的。互利双向才能长远持久。中国承诺持续扩大进口、放宽市场准入、改善营商环境、加强知识产权保护,其他国家也应该扩大开放,采取相应举措,努力改进自己的营商环境。只有各方相向而行,才能营造出开放、包容、普惠、平衡、共赢的发展环境,共同把发展的“蛋糕”越做越大,形成互利共赢的利益共同体。
(三)中国为国际社会提供更多公共产品
中华民族历来有立己达人、兼济天下的情怀。中国发展得益于国际社会,也始终不忘回馈国际大家庭,为国际社会提供更多更好公共产品。
推动高质量共建“一带一路”。共建“一带一路”倡议以共商共建共享为原则,以和平合作、开放包容、互学互鉴、互利共赢的丝绸之路精神为指引,以政策沟通、设施联通、贸易畅通、资金融通、民心相通为重点,已经从理念转化为行动,从愿景转化为现实,从倡议转化为全球广受欢迎的公共产品(专栏10)。2016年11月联合国通过决议,欢迎共建“一带一路”等经济合作倡议。2017年3月,联合国安理会决议中呼吁各国推进“一带一路”建设,构建人类命运共同体。“一带一路”倡议源于中国,机会和成果属于世界。据世界银行研究报告,“一带一路”倡议将使相关国家760万人摆脱极端贫困、3200万摆脱中度贫困,将使参与国贸易增长2.8%至9.7%、全球贸易增长1.7%至6.2%、全球收入增加0.7%至2.9%。(注8)“一带一路”倡议是名副其实的资源共享、共同繁荣、共同发展之路。

图表:专栏10 “一带一路”倡议提出以来取得丰硕成果 新华社发
搭建多边对话和合作平台。中国坚定支持多边主义,主张国际上的事由各国商量着办,积极搭建政治、经济、安全、人文等领域多边对话和合作平台。创办“一带一路”国际合作高峰论坛、中国国际进口博览会、虹桥国际经济论坛、中非合作论坛、中阿合作论坛、中拉论坛、博鳌亚洲论坛、中国-东盟博览会、中国-阿拉伯国家博览会、中国-非洲经贸博览会、亚洲文明对话大会、世界互联网大会等多个全球和区域性多边平台,推动多边合作日益深入。主办亚信上海峰会、亚太经合组织领导人北京非正式会议、二十国集团领导人杭州峰会、金砖国家领导人厦门会晤、上海合作组织青岛峰会等,取得一系列开创性、引领性、机制性成果。发起成立亚洲基础设施投资银行、新开发银行等国际金融合作机构,为全球包容性发展贡献越来越大的力量。发起成立上海合作组织,为维护地区和世界和平稳定发挥了重要作用。
积极参与国际和地区事务。中国作为联合国安理会常任理事国,努力为解决国际和地区热点问题贡献智慧和力量。积极推动朝鲜半岛、伊朗核、叙利亚、阿富汗等地区热点问题政治解决,致力于推动对话协商,寻求各方都能接受的解决方案。积极参与联合国及其他多边平台气候治理进程,坚定支持并推动《巴黎气候变化协定》落实。积极推动落实联合国《全球反恐战略》及安理会反恐决议,积极参与国际反恐合作。不断加强能源安全、粮食安全、网络安全、极地、外空、海洋等领域国际交流与合作。
积极开展对外援助。中国自身是发展中国家,对其他发展中国家正在经受的贫困与苦难感同身受,力所能及地为他们提供援助。中国坚持正确义利观,秉持相互尊重、平等相待,重信守诺、互利共赢,量力而行、尽力而为的原则,不附加任何政治条件地为广大发展中国家提供资金、技术、人员、智力等方面援助,帮助受援国增强自主发展能力,为促进当地经济社会发展、改善民众生活、实现联合国2030年可持续发展议程作出更大贡献。
(四)中国发展为其他发展中国家提供经验和借鉴
一个国家找到适合本国国情的发展道路并不容易。近代以来,许多发展中国家艰辛探索,希望实现国富民强,但真正找到适合自身的道路、实现良好发展的并不多。一些国家盲目照搬或被迫引入西方模式,不仅没有实现经济发展、政治稳定,反而陷入社会动乱、经济危机、治理瘫痪,甚至发生无休止的内战。
在几十年艰辛探索中,中国始终坚定不移走自己的路,在不断探索中形成了自己的发展道路。中国发展的成功,提振了发展中国家实现国富民强的信心,拓展了发展中国家走向现代化的途径,为世界上那些既希望加快发展又希望保持自身独立的国家和民族,走符合本国国情的道路提供了经验和借鉴。
照搬没有出路,模仿容易迷失。中国发展的最大启示,就是一个国家走什么样的发展道路,既要借鉴别国经验,更要立足本国实际,依据自己的历史传承、文化传统、经济社会发展水平,由这个国家的人民来决定。世界上没有放之四海而皆准的发展道路和发展模式,也没有一成不变的发展道路和发展模式。各国可以相互学习借鉴发展经验,但现代化不等于西方化,不能生搬硬套,更不能一家说了算。发展道路合不合适,关键要看这条道路能不能解决本国面临的历史性课题和现实性问题,能不能改善民生、增进福祉,能不能得到人民的赞成和拥护。
选择什么样的发展道路,是每个主权国家的权利。任何国家都不能将自己的模式强加于人,更无权强行颠覆他国政权和政治制度。中国尊重其他国家选择的不同发展道路,中国不“输入”外国模式,也不“输出”中国模式,不会要求别国“复制”中国的做法。中国将通过深化自身实践,不断探索现代化建设规律、国家治理规律、人类社会发展规律,与各国加强治国理政交流,共享发展经验,共同实现良政善治。
(五)中国绝不走“国强必霸”的路子
历史上确有国家因强成霸,但国强必霸不是历史定律。用西方一些国家的发展经验评判中国,把西方一些国家的发展逻辑套用于中国,得出的结论必然荒谬失真。中国走和平发展道路,不是外交辞令,不是权宜之计,不是战略模糊,而是思想自信和实践自觉的有机统一,是坚定不移的战略选择和郑重承诺。无论国际形势如何变化,无论自身如何发展,中国永不称霸、永不扩张、永不谋求势力范围。
中国走和平发展道路,来源于中华文明的深厚底蕴。中华文明起源于内陆和农耕,是内敛、防御的文明。5000多年的中华文化,蕴含着天人合一的宇宙观、协和万邦的国际观、和而不同的社会观、人心和善的道德观。中国自古倡导“强不执弱,富不侮贫”“己所不欲,勿施于人”,深知“国虽大,好战必亡”。中华民族的血液里没有侵略他人、称霸世界的基因。近代以来,中国饱受列强欺凌,对战争和动荡带来的苦难刻骨铭心,绝不会将曾经遭受的苦难强加给其他民族。
中国走和平发展道路,来源于对实现中国发展目标条件的认知。发展是中国的第一要务。70年来,中国的发展得益于和平稳定的外部环境,中国进一步发展同样需要和平稳定的外部环境。中国实现更好发展,关键还是集中精力办好自己的事情,以发展促和平、以和平促发展。对外搞扩张、搞霸权,不符合中国利益,违背人民意愿。积极争取和平的国际环境发展自己,又以自身的发展更好地维护世界和平、促进共同发展,始终是中国坚定不移的国家意志。
中国走和平发展道路,来源于对世界发展大势的深刻把握。当今世界,各国越来越成为“你中有我,我中有你”的利益共同体、命运共同体,和平、发展、合作、共赢是时代潮流。任何一个国家,无论大小强弱,只有在平等、互利、共赢基础上参与国际合作,才能实现持续发展;反之,追逐霸权,穷兵黩武,只会消耗国力、走向衰亡。人类历史上由于强国争霸导致战乱频仍、生灵涂炭、人类文明遭受挫折甚至倒退,教训惨痛而深刻。要和平不要战争,要发展不要贫穷,要稳定不要混乱,是各国人民朴素而真实的共同愿望。中国走和平发展道路,符合历史潮流,顺应世界大势。
中国有发展的权利,中国人民有追求美好生活的权利。作为历史上曾经遭受欺凌、蒙受屈辱的大国,中国发展的目的是赢得尊严和安全,让历经苦难的人民过上好日子。在追求这个目标的过程中,中国自然而然地发展了、强大了,但不是想要威胁谁、挑战谁、取代谁,更不是要在世界上称王称霸。中国的未来掌握在自己手中,中国的命运由中国人民说了算。没有任何人能够剥夺中国人民追求美好生活的权利,也没有任何人能够阻挡中国向前发展的步伐。
中国坚定不移走和平发展道路,也希望世界各国共同走和平发展道路。只有各国都走和平发展道路,各国才能共同发展,国与国才能和平相处。中国决不会以牺牲别人利益为代价发展自己,也决不放弃自己的正当权益。任何国家不要指望中国会拿自己的核心利益做交易,任何人不要指望中国会吞下损害国家主权、安全、发展利益的苦果。
三、建设繁荣美好世界是各国人民的共同梦想
当今世界,和平与发展仍然是时代主题,但面临许多新问题新挑战,特别是单边主义、保护主义、霸权主义、强权政治成为影响世界和平稳定的突出因素。建设持久和平、普遍安全、共同繁荣、开放包容、清洁美丽的世界,让人民过上安宁富足的生活,是各国人民孜孜以求的共同梦想。
(一)当今世界正处于百年未有之大变局
最近100多年来,人类经历了血腥的热战、冰冷的冷战,也取得了惊人的发展、巨大的进步。21世纪以来,随着经济全球化深入发展,国际政治经济格局加速演变,全球发展深层次矛盾日益突出,国际力量对比日趋均衡,国际秩序和全球治理体系变革更加深入,世界进入大发展大变革大调整的新时期,处于百年未有之大变局。
大变局催生新的机遇。百年未有之大变局的最大变化,就是以中国为代表的新兴市场国家和发展中国家群体性崛起,从根本上改变了国际力量对比。工业革命以来,西方世界在国际政治经济格局中长期占据主导地位。近几十年来,新兴市场国家和发展中国家紧紧抓住经济全球化历史机遇,实现了快速发展。国际货币基金组织最新数据显示,按购买力平价计算,新兴市场国家和发展中国家经济总量2008年已经超过发达国家,到2018年占世界经济比重达到59%(图2)。当今世界,多极化加速发展,现代化发展模式更趋多元,国际治理体系向协同共治转变,任何国家或者国家集团都再也无法单独主宰世界事务,求稳定、盼和平、谋发展成为国际社会普遍诉求。科学技术是引领大变局的革命性力量。现在,新一轮科技革命和产业变革深入发展,新一代信息技术广泛应用,大量催生新技术新产业新业态新模式,人类社会处于生产力大发展大跃升的前夜。
大变局充满风险和挑战。大变局深刻复杂、变乱交织,各种新旧因素、力量、矛盾相互叠加碰撞,大国关系、国际秩序、地区安全、社会思潮、全球治理深刻重塑,国际局势不稳定性不确定性日益突出,治理赤字、信任赤字、和平赤字、发展赤字越来越大,世界面临重新陷入分裂甚至对抗的风险。全球经济增长动能不足、增速放缓,资本过度逐利导致贫富分化持续加大,贸易保护主义愈演愈烈,全球公共和私人债务高企,部分新兴经济体出现较大金融动荡,全球经济下行压力增大(专栏11)。国际安全形势严峻复杂,国际战略竞争日趋激烈,地区安全局势持续紧张,大规模杀伤性武器扩散、恐怖主义、网络攻击、气候变化、生物安全、有组织犯罪、重大传染性疾病等传统和非传统安全问题相互联动,严重威胁全球和地区安全。围堵遏制、对抗威胁的冷战思维沉渣泛起,霸权主义、强权政治甚嚣尘上,丛林法则、零和博弈找到新的土壤,严重侵蚀动摇战后国际秩序基础。一些西方国家治理陷入困境,民粹主义泛滥,逆全球化加剧。国际军控和裁军遭遇挫折,军备竞赛趋势显现,战略平衡与稳定受到破坏,一些地区热点问题矛盾持续激化、对抗不断升级,战争幽灵若隐若现。信息化智能化迅猛发展,对人类生命的存在形式、活动方式、伦理道德等提出了不可忽视的挑战。

图表:图2:发达国家与新兴市场国家和发展中国家在全球经济占比变化① 新华社发

图表:专栏11 全球经济增长放缓,面临重大风险 新华社发
面对百年未有之大变局,人类又一次站在了何去何从的十字路口。面对困难和挑战,希望和信心尤为重要。世界不确定性不稳定性日益增多,但求和平、谋发展的时代潮流不会改变;国际格局深刻演变,但世界多极化的趋势不会改变;自由贸易和多边主义遭遇逆流,但经济全球化大势不会改变;国际秩序之争激烈复杂,但国际体系变革的方向不会改变。紧紧抓住并用好大变局带来的历史机遇,团结起来应对好各种危机和挑战,人类社会就能实现新的发展和跃升,以崭新姿态进入下一个百年。
(二)构建人类命运共同体
世界怎么了?人类怎么办?面对百年未有之大变局,面对当前治理难题和发展困境,人类社会迫切需要建立新的发展观,构建更加公正合理的国际体系和国际秩序,开辟人类社会更加美好的发展前景。中国提出构建人类命运共同体,着眼解决当今世界面临的现实问题、实现人类社会和平永续发展,以天下大同为目标,秉持合作共赢理念,摒弃丛林法则,不搞强权独霸,超越零和博弈,开辟出合作共赢、共建共享的发展新道路,为人类发展提供了新的选择。
构建人类命运共同体思想,内涵丰富,体系完整。政治上,倡导相互尊重、平等协商,坚决摒弃冷战思维和强权政治,走对话而不对抗、结伴而不结盟的国与国交往新路;安全上,倡导坚持以对话解决争端、以协商化解分歧,统筹应对传统和非传统安全威胁,反对一切形式的恐怖主义;经济上,倡导同舟共济,促进贸易和投资自由化便利化,推动经济全球化朝着更加开放、包容、普惠、平衡、共赢的方向发展;文化上,倡导尊重世界文明多样性,以文明交流超越文明隔阂、文明互鉴超越文明冲突、文明共存超越文明优越;生态上,倡导坚持环境友好,合作应对气候变化,保护好人类赖以生存的地球家园。
构建人类命运共同体思想,汲取中华优秀传统文化精髓,继承人类社会发展优秀成果,揭示了世界各国相互依存和人类命运紧密相联的客观规律,反映了中外优秀文化和全人类共同价值追求,找到了人类共建美好世界的最大公约数。推动构建人类命运共同体,不是倡导每个国家必须遵循统一的价值标准,不是推进一种或少数文明的单方主张,也不是谋求在全球范围内建设统一的行为体,更不是一种制度替代另一种制度、一种文明替代另一种文明,而是主张不同社会制度、不同意识形态、不同历史文明、不同发展水平的国家,在国际活动中目标一致、利益共生、权利共享、责任共担,从而促进人类社会整体发展。
构建人类命运共同体,是一项充满艰辛和曲折的事业,但是,用进步代替落后、用福祉消除灾祸、用文明化解野蛮是历史大趋势,是人类文明进步的道义所在。世界各国应团结起来,凝聚起不同民族、不同信仰、不同文化、不同地域人民的共识,共同推动构建人类命运共同体,把世界各国人民对美好生活的向往变成现实。
(三)构建新型国际关系
冲突对抗没有赢家,和平合作没有输家。国家和,则世界安;国家斗,则世界乱。历史上追逐霸权、结盟对抗、以大欺小的国际关系,为世界带来混乱甚至战争。当今世界不仅面临发展困境,还面临深刻的规则危机、信任危机、秩序危机。一些在长期国际实践中形成且被各国普遍认同和遵守的规则规范和道德观念被抛弃和践踏,一些事关战略稳定和全球福祉的国际条约和协定得不到履行甚至被撕毁和破坏。个别国家漠视国际公理,公然侵犯他国主权、干涉他国内政,动辄以大欺小、恃强凌弱。面对国际局势的动荡不安,各国应遵守规则、增进信任、维护秩序,构建新型国际关系,走对话不对抗、结伴不结盟的国与国交往新路,使地球村成为共谋发展的大舞台,而不是相互角力的竞技场。
构建新型国际关系,应秉持相互尊重、公平正义、合作共赢原则。相互尊重,就是坚持国家不分大小、强弱、贫富一律平等,各国应尊重彼此的政治制度,尊重彼此自主选择发展道路的权利,尊重彼此利益关切,反对干涉别国内政,反对强权政治和霸凌主义。公平正义,就是各国应摒弃单纯的物质主义取向和竞争至上法则,确保资源禀赋和发展水平不同的国家能够获得平等的发展权利和机会,缩小彼此发展差距;国家间交往应遵循义利相兼、以义为先的义利观,实现自身获益与国际贡献的有机统一。合作共赢,就是各国应摒弃一味谋求自身更大相对利益的理念,纠正“赢者通吃”的过时做法,坚持以双赢、多赢、共赢为目标,在追求本国利益时兼顾各国合理关切,在谋求本国发展时促进各国共同发展,在维护本国安全时尊重各国安全,变压力为动力、化危机为机遇、化冲突为合作。
大国是维护世界和平稳定的重要力量,是构建新型国际关系的关键因素。大国要有大国的样子,大国要有大国的担当。大国之大,不在于体量大、块头大、拳头大,而在于胸襟大、格局大、担当大。大国要以人类前途命运为要,对世界和平与发展担负更大责任,而不是依仗实力对地区和国际事务谋求垄断。在人类社会发展进程中,成功的大国战略必然是顺应时代潮流和世界发展大势,能够为其他国家和人民所认同。大国之间相互尊重、合作共赢,才能推动人类社会不断进步。大国要加强协调和合作,构建总体稳定、均衡发展的大国关系框架,当好世界和平与稳定的压舱石。大国之间要尊重彼此核心利益和重大关切,坚持换位思考和相互理解,通过沟通和协商以建设性方式处理矛盾和分歧。大国对小国要平等相待,不搞唯我独尊、强买强卖的霸道。任何国家都不能随意发动战争,不能破坏国际法治,不能打开潘多拉盒子,出现矛盾和问题,要通过平等协商处理,以最大诚意和耐心,坚持对话解决。
(四)推动新型经济全球化
经济全球化是世界经济发展的必然趋势,契合各国人民要发展、要合作的时代潮流。历史上的经济全球化,促成了贸易大繁荣、投资大便利、人员大流动、技术大发展,各国人民从中受益,为世界经济发展作出了重要贡献,同时也积存了不少问题和弊端,经济全球化出现“回头浪”。目前经济全球化模式,难以反映广大发展中国家呼声、体现广大发展中国家利益;“弱肉强食”的丛林法则和“你输我赢”“赢者通吃”的零和博弈,造成富者愈富、贫者愈贫,发达国家与发展中国家以及发达国家内部的贫富差距越拉越大(专栏12);个别国家把内部治理问题归咎于经济全球化,归咎于其他国家,动辄采取单边主义、保护主义、霸凌主义,破坏全球价值链、供应链、消费链,导致现有国际贸易秩序紊乱甚至冲突,使全球经济落入“衰退陷阱”。

图表:专栏12 经济全球化是一把“双刃剑” 新华社发
经济全球化出现一些问题并不可怕,不能因噎废食,动辄“退群”“脱钩”“筑墙”,改革完善才有出路,必须在前进中解决问题。各国应携起手来,总结历史经验与教训,加强协调、完善治理,推动开放、包容、普惠、平衡、共赢的新型经济全球化。新型经济全球化,应由世界上各个国家共同参与、共同主导;应继续坚持和维护已经被实践充分证明是正确有效的贸易自由化、多边贸易体制等规则体制,并不断创新、完善和发展;应消除霸权主义与强权政治、丛林法则与零和博弈,秉持共商共建共享理念,真正实现民主、平等、公正、合理;应有利于建设开放型世界经济,有利于促进世界和平稳定,实现共同发展、共同繁荣、共同富裕。
当前正在发生的第四次科技革命,将对新一轮经济全球化和人类社会发展产生难以估量的深刻影响,既带来前所未有的发展机遇,也带来新的严峻挑战。各国应立即行动起来,以全人类命运与共的视野和远见,共同构建新的全球治理架构。要探索建立相关规则和标准,既有利于科学技术的创新发展,又坚守人类安全底线。要平衡照顾各国特别是发展中国家利益,不能仅以发达国家、个别国家的安全、标准要求全世界。要尊重各国主权,不搞技术霸权、不干涉他国内政,不从事、不纵容、不保护危害他国安全的技术活动。要坚持多边主义,在相互尊重、相互信任的基础上,广泛开展对话合作,构建和平安全、民主透明、包容普惠的技术规则体系和国际合作新框架。要维护社会公平正义,确保技术创新在法治轨道和公认的国际准则基础上运行,由人类主导、为人类服务、符合人类价值观。
(五)维护以联合国为核心的国际体系
以《联合国宪章》宗旨和原则为核心的国际秩序,符合绝大多数国家利益,促进了世界和平与发展。为谋求一己之私,粗暴践踏国际法和国际关系基本准则,将会把世界推入混乱无序甚至对抗冲突的危险境地。权力如果横行霸道,正义就会消磨殆尽。国际社会应坚定地团结起来,坚决推进国际关系民主化,坚决维护人类赖以生存和发展的道德和法治规范,坚决维护国际公平和正义。
联合国在当代全球治理体系中处于核心地位。《联合国宪章》是维护国际体系稳定、规范国家间行为的重要基石。当今世界发生的各种对抗和不公,不是因为《联合国宪章》宗旨和原则过时了,恰恰是由于这些宗旨和原则未能得到有效履行。维护联合国的权威与作用,就是维护国际社会共同利益和各国合法利益,就是维护全人类的美好未来。各国要坚定维护以联合国为核心的国际体系,坚定维护以《联合国宪章》宗旨和原则为基石的国际法和国际关系基本准则,坚定维护联合国在国际事务中的核心作用。
以世界贸易组织为核心的多边贸易体制是国际贸易的基石,为推动全球贸易发展、建设开放型世界经济、增进各国人民福祉发挥了中流砥柱作用。采取单边主义、保护主义的贸易政策,不符合市场规律,不符合国际规则,与世界贸易组织基本原则背道而驰,导致国际贸易萎缩,甚至可能引发全球性经济危机。各国应携起手来,坚定支持多边主义,旗帜鲜明地反对单边主义、保护主义,捍卫世界贸易组织核心地位和基本原则,维护自由、开放、非歧视的多边贸易体制,维护发展中成员合法权益和发展空间,建设开放型世界经济。
《巴黎气候变化协定》《核安全公约》《不扩散核武器条约》等国际公约,基于各方共识形成,符合世界各国利益,各缔约方都应严格履行,不能合则用、不合则弃。随意“退群”“退约”,既违反契约精神,也违背国际道义。遵守规则必须是公平的、双向的,不能采取“实用主义”“双重标准”,只要求别人,不要求自己。
(六)推动文明交流互鉴
文明是人类社会的基本标志,多样性是人类文明的基本特征,交流互鉴是人类文明发展的基本要求。几千年的人类社会发展史,就是人类文明发展史、交流史。世界是在人类各种文明的交流交融中走到今天的。人类社会越发展,越要加强文明交流互鉴,增进相互了解,促进民心相通。应对日益突出的全球性挑战,迈向人类更加美好的未来,既需要经济科技力量,也需要文化文明力量。
秉持平等、多样、包容、开放的文明观。文明是多彩的,一个国家和民族的文明是一个国家和民族的集体记忆,不论是中华文明,还是世界上存在的其他文明,都是人类文明创造的成果。文明是平等的,世界上不存在十全十美的文明,也不存在一无是处的文明,文明没有高低优劣之分。文明是包容的,人类创造的文明都是劳动和智慧的结晶,一切文明成果都值得尊重,一切文明成果都要珍惜。认为自己的人种和文明高人一等,执意改造甚至取代其他文明,人为地制造文明冲突,在认识上是愚蠢的,在做法上是灾难性的,只能加剧文明间的隔阂,使世界陷入分裂与对抗。
加强不同文明之间的交流互鉴。各国应相互尊重、平等相待,摒弃傲慢与偏见,加深对自身文明和其他文明差异性的认知,推动不同文明交流对话、和谐共生;应各美其美、美人之美、美美与共,既让本国文明生机盎然,也为他国文明发展创造条件,让世界文明百花园群芳竞艳;应开放包容、互学互鉴,努力打破文化交往的壁垒,积极汲取其他文明的养分,相互借鉴,取长补短,共同进步;应与时俱进、创新发展,不断吸纳时代精华,用创新为文明发展提供不竭动力。
四、中国为建设更加美好的世界贡献力量
中国的发展离不开世界,世界的和平发展、繁荣稳定离不开中国。世界好,中国才能好;中国好,世界才更好。中国始终把自身发展置于人类发展的坐标系中,始终把自身命运与世界各国人民命运紧密相连,始终把中国人民利益同各国人民共同利益结合起来,始终做世界和平的建设者、全球发展的贡献者、国际秩序的维护者,为构建人类命运共同体、建设更加美好的世界贡献智慧和力量。
(一)以自身发展促进世界和平与发展
作为世界上最大的发展中国家,中国坚定不移走好自己的路,集中力量办好自己的事,让国家更富强、人民更幸福,为复杂多变的世界注入稳定性和确定性,这本身就是对世界和平与发展的最大贡献。
新时代的中国,将在习近平新时代中国特色社会主义思想指引下,继续坚定不移走中国特色社会主义道路。始终坚持以人民为中心,始终坚持发展是第一要务,统筹推进经济建设、政治建设、文化建设、社会建设、生态文明建设“五位一体”总体布局,协调推进全面建成小康社会、全面深化改革、全面依法治国、全面从严治党“四个全面”战略布局,向着建设社会主义现代化强国、实现中华民族伟大复兴的目标坚定前行。
中国始终把以经济建设为中心作为兴国之要,坚定不移走高质量发展之路,贯彻创新、协调、绿色、开放、共享的新发展理念,加快建设现代化经济体系,更好满足人民日益增长的美好生活需要。全面深化经济体制改革,使市场在资源配置中起决定作用、更好发挥政府作用。进一步推进供给侧结构性改革,为经济持续健康发展提供源源不断的内生动力。继续实施创新驱动发展战略,把握数字化、网络化、智能化发展机遇,加强知识产权保护,增强自主创新能力和实力,增强发展新动力。坚持科技普惠,深化国际合作,同各国共享科技发展成果,让科技创新更好造福世界人民。
让老百姓过上好日子,始终是中国发展的最大目标。中国将以更大力度保障和改善民生,让改革发展成果更多更公平惠及广大人民群众。加大精准扶贫精准脱贫力度,坚决打赢脱贫攻坚战,到2020年底基本消除绝对贫困,使经济发展成果更好为人民共享,为全球减贫事业作出新贡献。中国积极落实联合国2030年可持续发展议程,坚定不移走绿色发展之路,加快形成绿色发展方式和生活方式,引导应对气候变化国际合作,推动全球绿色、低碳、循环、可持续发展,保护好人类共同的地球家园。
中国军队始终是世界和平的坚定捍卫者。新时代的中国国防,始终不渝奉行防御性国防政策,坚持走中国特色强军之路,努力建设同国际地位相称、同国家安全和发展利益相适应的巩固国防和强大军队。中国军队忠实践行人类命运共同体理念,积极履行大国军队国际责任,全面推进新时代国际军事合作,为促进世界和平与发展提供战略支撑,为建设持久和平、普遍安全的美好世界作贡献。
(二)坚持合作共赢、共同发展
合作共赢、共同发展,才能办大事、办好事、办长久之事。一些国家越来越富,另一些国家越来越穷,世界不可能长久太平、持久繁荣。中国人民不仅希望自己过上好日子,也希望其他国家人民过上好日子。中国将与各国加强互利合作,促进交流互鉴,弥合发展鸿沟,走出一条公平、开放、全面、创新的共同发展之路。
坚持发展创新、增长联动、利益融合。中国将在推动自身创新发展的同时,加强与各国交流合作,开辟经济增长新源泉,壮大经济增长新动能。中国将进一步加强与各国宏观政策协调联动和发展战略规划对接,优势互补,相互借力,放大正面外溢效应,减少负面外部影响。中国将推动更具包容性的开放合作,兼顾当前利益和长远利益,兼顾自身利益和他国利益,既做大“蛋糕”又分好“蛋糕”,推动世界经济实现再平衡,让发展成果惠及更多民众。中国欢迎其他国家搭乘中国发展的“快车”“便车”,帮助更多新兴市场国家和发展中国家更好融入全球产业链、供应链、价值链,共享经济全球化红利。
推动共建“一带一路”高质量发展。“一带一路”倡议是构建人类命运共同体的实践平台,是促进世界和平与发展的“船”和“桥”。中国将同有关各方秉持共商共建共享原则,坚持开放、绿色、廉洁理念,努力实现高标准、惠民生、可持续目标,推动共建“一带一路”高质量发展,把“一带一路”共同建设成为和平之路、繁荣之路、开放之路、绿色之路、创新之路、文明之路,为世界各国创造发展机遇,让更多民众共享美好生活。共建“一带一路”是经济合作倡议,不是搞地缘政治联盟或军事同盟,不针对谁也不排除谁;是开放包容进程,不是关起门来搞小圈子或者“中国俱乐部”;是中国同世界共享机遇、共谋发展的阳光大道,不是这样那样的所谓“陷阱”,不以意识形态划界,不搞零和游戏。只要各国愿意参与,中国都欢迎。
促进全球减贫与发展事业。消除贫困依然是当今世界面临的最大全球性挑战,实现联合国提出的2030年前彻底消除极端贫困的目标,需要各国同舟共济、共同努力。中国主张加快全球减贫进程,发达国家要加大对发展中国家的发展援助,发展中国家要增强内生发展动力。中国积极落实联合国2030年可持续发展议程,进一步加强国际减贫发展合作,支持联合国、世界银行等继续在国际减贫事业中发挥重要作用,推动建立以合作共赢为核心的新型国际减贫交流合作关系。中国始终关注和帮助生活在饥饿和贫困中的有关国家的人民,通过对外援助、减免债务、增加进口、扩大投资等措施,努力帮助发展中国家特别是最不发达国家增强自身发展能力,在扶贫减贫、疫病防控、难民救助等全球议题上继续贡献智慧和力量,让共同发展的阳光冲破贫困落后的阴霾、照亮共享繁荣的未来。
(三)坚定维护和推动经济全球化
中国是经济全球化的积极参与者,也是坚定支持者。中国愿与国际社会一道,主动作为,加强引导,让经济全球化进程更有活力、更加包容、更可持续。中国将实施更加积极主动的开放战略,创造更全面、更深入、更多元的对外开放格局,实现更广泛的互利共赢,以实际行动维护和推动经济全球化。
坚决反对单边主义、保护主义。中国坚定维护以世界贸易组织为核心的多边贸易体制,愿在平等和相互尊重基础上深化与各国合作,共同维护全球经济贸易稳定和发展。对于国际经贸往来中的问题,中国主张依照世贸组织规则,在相互尊重、平等互利、相向而行、诚信为本的基础上,通过对话协商解决问题。以贸易战相威胁,不断加征关税的做法无益于问题解决。中国是一个成熟的经济体,工业体系完备、产业链条完整、市场空间广阔、经济发展势头强劲,绝不会被贸易战打垮削弱。中国有信心有能力迎难而上、化危为机,开拓一片新天地。
对外开放的大门将越开越大。中国是在开放条件下发展起来的,未来中国实现更好发展,必须在更加开放的条件下进行。中国已经推出并将继续实施一系列重大开放举措,“引进来”“走出去”并重,形成陆海内外联动、东西双向互济的开放格局。中国将以更低的关税水平、更短的负面清单、更便利的市场准入、更透明的市场规则、更有吸引力的营商环境,打造更高层次的开放型经济,为全球创造更多增长机遇、转型机遇、创新机遇。中国欢迎更多外国人士来华学习、工作、旅游。中国将加大“走出去”力度,鼓励更多企业、机构到海外投资兴业,加强经贸、人文等各领域交流合作,搭建互利共赢合作新平台。中国将继续办好“一带一路”国际合作高峰论坛,全力打造世界一流的中国国际进口博览会,为中国对外开放和世界经济增长创造新需求、注入新动力。
加快推进区域经济一体化。中国将加快实施自由贸易区战略,构建立足周边、辐射“一带一路”、面向全球的高标准自由贸易区网络,积极推动早日达成《区域全面经济伙伴关系协定》,加快推进中日韩自贸区、中欧投资协定等谈判进程。推动亚太自贸区和东亚经济共同体建设,支持非洲大陆自贸区建设,推进区域经济一体化,促进贸易和投资自由化便利化,让经济全球化的动力更加强劲。
继续推动人民币国际化。人民币国际化丰富了全球贸易的货币结算方式,促进了全球货币体系多元化。人民币国际化,目的不是改变现有全球货币体系,而是对国际货币体系的补充和完善。人民币国际化,坚持尊重市场需求、服务实体经济的原则,是一个市场驱动的过程。在进一步推进人民币汇率市场化改革、稳妥有序推动资本和金融账户开放的同时,中国将继续推动人民币国际化,提升金融标准和国际化水平,更好实现中国和其他国家的利益融合,使世界金融市场更加稳定。
(四)积极发展全球伙伴关系
拓展伙伴关系是中国坚持的重要方向。志同道合是伙伴,求同存异也是伙伴。中国继续弘扬伙伴精神,沿着对话而不对抗、结伴而不结盟的国与国交往新路坚定前行,努力推动构建总体稳定、均衡发展的大国关系框架,深化同周边国家关系,加强同发展中国家团结合作。中国秉持正确义利观,不断扩大同各国的利益汇合点,不断提升伙伴关系的含金量,不断拓展全球朋友圈。
中美关系是世界上最重要的双边关系之一。中国是最大的发展中国家,美国是最大的发达国家,合作是两国唯一正确选择,共赢才能通向更好未来。美国应以理性思维、发展眼光看待两国关系,中国无意挑战美国,也不想取代美国;美国无法左右中国,更不可能阻止中国的发展。遏制打压别国、对外转嫁国内矛盾并不能使美国保持强大。美国应抛弃冷战思维,正确认识自己,正确认识中国,正确认识世界。适应别国发展强大,与外部世界和谐相处,才是大国常存之道。世界上本无“修昔底德陷阱”,但大国之间发生严重战略误判,就可能使冲突和对抗成为“自我实现的预言”。中国愿同美国一道努力,切实肩负起大国担当,在互惠互利基础上拓展合作,在相互尊重基础上管控分歧,推进以协调、合作、稳定为基调的中美关系,不断增进两国和世界人民福祉。
中俄互为最大邻国,两国携手走过70年,历经国际风云考验,树立了新型国际关系典范。中俄全面战略协作伙伴关系成熟、稳定、牢固,互信程度最高、协作水平最高、战略价值最高。新时代中俄全面战略协作伙伴关系的新定位,为两国关系标注了新的未来。中俄关系始终是中国对外交往的优先方向。中国将进一步深化中俄友好,坚定支持对方维护核心利益,在重大问题上紧密协作,在发展战略上加强对接,推动两国关系向着更高水平、更宽领域、更深层次不断迈进,在复杂多变的国际形势中担当压舱石和稳定器。中俄紧紧站在一起,世界就多一分和平、多一分安全、多一分稳定。
欧洲是当今世界重要一极,是中国的全面战略伙伴。中国致力于推进中欧和平、增长、改革、文明四大伙伴关系建设,将中欧两大力量、两大市场、两大文明结合起来,提升中欧全面战略伙伴关系的全球影响力。中国坚定支持欧洲一体化进程,坚定支持欧盟团结和壮大,支持欧洲在国际事务中发挥更重要作用。中欧将进一步深化合作,携手维护多边主义,为世界注入更多稳定因素。
中国视周边为安身立命之所、发展繁荣之基,始终将周边置于对外交往的首要位置,以促进周边和平、稳定、发展为己任。中国践行亲诚惠容理念和与邻为善、以邻为伴的周边外交方针,继续与周边国家增进互信互助,推进互联互通,深化互利合作,维护和平安宁,让中国发展成果更多惠及周边,为构建周边命运共同体汇聚力量,始终做周边区域合作引领者、地区和平发展守望者。
广大发展中国家是中国和平发展的同路人。中国秉持真实亲诚理念和正确义利观,加强与发展中国家团结合作。构建更加紧密的中非命运共同体,不断深化平等互利、共同发展的中拉全面合作伙伴关系,不断深化全面合作、共同发展、面向未来的中阿战略伙伴关系,为南南合作注入新动力,让大家都能过上好日子。
(五)坚定支持多边主义,维护国际公平正义
公平正义是人类社会的永恒追求,是构建人类命运共同体的崇高目标。当今世界,公平正义还远远没有实现。世界的命运必须由各国人民共同掌握,世界上的事情必须由各国共同商量着办。中国将继续坚定支持多边主义、维护国际公平正义,与各国一道共同推动国际关系民主化、法治化、合理化。
坚持多边主义是国际社会的普遍诉求。在各国利益深度融合、命运休戚与共的今天,世界多极化和国际关系民主化是大势所趋,“谁强谁说了算”的日子一去不复返了。作为联合国创始会员国、安理会常任理事国和最大发展中国家,中国将一如既往地坚定维护以联合国为核心的国际体系,坚定维护以《联合国宪章》宗旨和原则为核心的国际秩序,同各国一道,坚守多边主义,反对单边主义。对国家间的矛盾和分歧,中国始终倡导有事好商量,依托多边框架和平台,加强沟通协调,求同存异,聚同化异,扩大共识,以和平方式解决问题,反对动辄诉诸武力或以武力相威胁。中国坚定维护以世界贸易组织为核心的多边贸易体制,坚决反对“筑墙”“拆台”“退群”等单边行为。中国积极支持世界卫生组织、世界知识产权组织、国际电信联盟、国际劳工组织等机构在全球治理中更好发挥作用。
维护公平正义是中国处理国际问题的基本准则。中国尊重各国人民自主选择的发展道路和社会制度,尊重各国主权和领土完整,反对外部势力干涉他国内政。中国绝不把自己的意志强加于人,也绝不允许任何人把他们的意志强加于中国人民。中国不会干涉任何国家内政,也绝不允许任何国家、任何势力干涉和插手中国内部事务。中国始终坚持国家不分大小、强弱、贫富一律平等,反对弱肉强食的丛林法则,反对唯我独尊的霸权思维和强权政治,推动提升发展中国家在国际事务中的代表性和发言权。中国将承担更多国际责任,与各国共同维护人类良知和国际公理,在世界和地区事务中主持公道、伸张正义。在国际和地区热点问题上,中国继续倡导并践行“坚持不干涉别国内政,反对强加于人;坚持客观公道,反对谋取私利;坚持政治解决,反对使用武力”的原则,根据事情本身的是非曲直作出公正判断,劝和促谈,维稳防乱,不拉偏架,不谋私利,为维护国际和地区和平安宁发挥建设性作用。
(六)积极参与引领全球治理体系改革和建设
推动全球治理体系朝着更加公正合理方向发展,实现共商共建共享,是世界各国的普遍期待。中国作为负责任大国,始终坚持权利和义务相平衡,不仅看到中国发展对世界的要求,也看到国际社会对中国的期待,积极参与全球治理体系改革和建设。作为现行国际体系的参与者、建设者、贡献者,中国参与和推动全球治理体系变革,目的不是推倒重来、另起炉灶,而是与时俱进、创新完善。
推动全球治理体系变革是国际社会大家的事,应坚持共商共建共享原则,使全球治理体系变革的主张转化为各方共识,形成一致行动。中国主张,什么样的国际秩序和全球治理体系对世界好、对世界各国人民好,要由各国人民商量,不能由一家说了算,不能由少数人说了算。中国将积极发挥自身作用,加强与各方协调,推动全球治理体系变革更好地体现和平、发展、公平、正义、民主、自由的人类共同价值,更好地反映国际格局的变化,更加平衡地反映整个国际社会的意愿。
中国积极支持联合国进行改革,推动联合国在思想理念、机构设置、运行模式等方面更好适应全球治理的新要求,更好履行《联合国宪章》赋予的职责,在维护世界和平、促进共同发展中发挥更大作用。中国积极支持世界贸易组织在公平公正基础上进行必要改革,主张世界贸易组织改革要维护世贸组织核心价值和基本原则,特别是维护发展中国家的发展利益和政策空间,推动全球贸易自由化和便利化,完善贸易争端解决机制,使全球贸易更加规范、便利、开放,为建设包容和开放的世界经济发挥更大作用。中国将与国际社会一道,携手应对气候变化、恐怖主义、网络安全、能源资源安全、重大自然灾害等全球性问题,共同呵护人类赖以生存的地球家园。
中国积极推动国际货币基金组织和世界银行份额与治理改革,切实反映国际格局的变化;积极推动二十国集团国际经济合作主要论坛作用,从危机应对向长效治理机制转型,为促进世界经济增长、完善全球经济治理作出更大贡献;积极推动亚太经合组织合作取得新进展,使亚太大家庭精神和命运共同体意识深入人心,做开放型世界经济的引领者和推动者;积极推动金砖国家合作机制行稳致远,在国际平台中发挥更大作用。
中国积极推动全球治理理念创新发展,及时总结国家治理的成功实践和经验,积极发掘中华文化中积极的处世之道、治理理念同当今时代的共鸣点,努力为完善全球治理贡献中国智慧、中国方案、中国力量。
结束语
回首波澜壮阔的70年,中国人民为取得的成就感到自豪,但不会骄傲自满、止步不前。新时代的中国,走中国特色社会主义道路的决心不会改变,与其他国家互学互鉴、合作共赢的决心不会改变,与世界携手同行的决心不会改变。未来之中国,将以更加开放包容的姿态拥抱世界,同世界形成更加良性的互动,带来更加进步和繁荣的中国和世界。
当今世界,既充满机遇和希望,也存在变数和挑战,世界各国的前途命运从来没有像现在这样紧密相连。每个国家都和世界的前途命运休戚相关,只要目标一致、团结起来,共享机遇、共迎挑战,就能构建人类命运共同体,建设更加美好的世界,走向更加光明的未来。
(注1)波士顿咨询公司(BCG):《民生福祉与经济增长的平衡互进:2018年可持续经济发展评估报告》,2018年9月。
(注2)麦肯锡全球研究院:《中国与世界:理解变化中的经济联系》,2019年7月。
(注3)世界知识产权组织(WIPO)、美国康奈尔大学和欧洲工商管理学院(INSEAD):《2019年全球创新指数》(Global Innovation Index 2019,GII),2019年7月。
(注4)麦肯锡全球研究院:《中国与世界:理解变化中的经济联系》,2019年7月。
(注5)麦肯锡全球研究院:《中国与世界:理解变化中的经济联系》,2019年7月。
(注6)联合国贸发会议(UNCTAD):《2019年世界投资报告》(World Investment Report 2019),2019年6月。
(注7)伦敦大学亚非学院(SOAS):非洲工业发展、建筑业和就业研究项目(Industrial Development,Construction and Employment In Africa),2019年7月。
(注8)世界银行:《“一带一路”经济学:交通走廊发展机遇与风险》(Belt and Road Economics:Opportunities and Risks of Transport Corridors),2019年6月。