国际在线消息(记者 韩东林):10月18日,国务院发布了关于同意在北京市暂时调整实施有关行政法规和经国务院批准的部门规章规定的批复(国函〔2021〕106号)。

来源:中国政府网
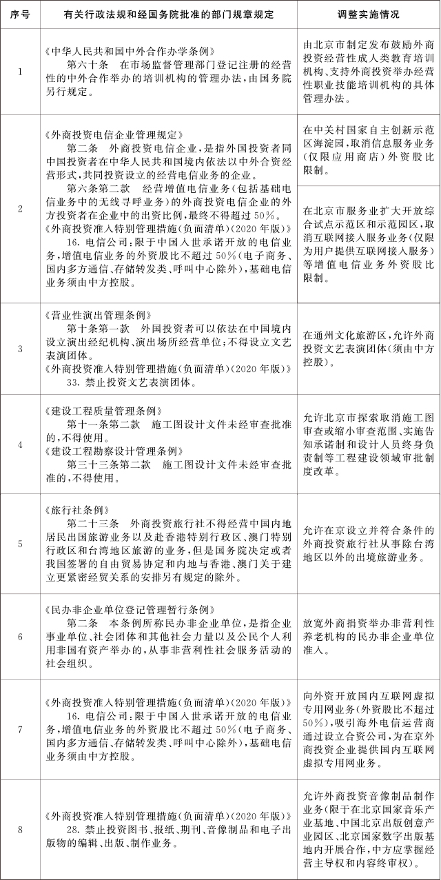
批复中表示,按照《深化北京市新一轮服务业扩大开放综合试点建设国家服务业扩大开放综合示范区工作方案》,同意自即日起在北京市暂时调整实施《中华人民共和国中外合作办学条例》、《外商投资电信企业管理规定》、《营业性演出管理条例》、《建设工程质量管理条例》、《建设工程勘察设计管理条例》、《旅行社条例》、《民办非企业单位登记管理暂行条例》、《外商投资准入特别管理措施(负面清单)(2020年版)》的有关规定。
其中包括:
一、由北京市制定发布鼓励外商投资经营性成人类教育培训机构、支持外商投资举办经营性职业技能培训机构的具体管理办法;
二、在中关村国家自主创新示范区海淀园,取消信息服务业务(仪限应用商店)外资股比限制;在北京市服务业扩大开放综合试点示范区和示范园区,取消互联网接入服务业务(仅限为用户提供互联网接入服务)等增值电信业务外资股比限制;
三、在通州文化旅游区,允许外商投资文艺表演团体(须由中方控股);
四、允许北京市探索取消施工图审查或缩小审查范围、实施告知承诺制和设计人员终身负责制等工程建设领域审批制度改革;
五、允许在京设立并符合条件的外商投资旅行社从事除台湾地区以外的出境旅游业务;
六、放宽外商捐资举办非营利性养老机构的民办非企业单位准入;
七、向外资开放国内互联网虚拟专用网业务(外资股比不超过 50%),吸引海外电信运营商通过设立合资公司,为在京外商投资企业提供国内互联网虚拟专用网业务;
八、允许外商投资音像制品制作业务(限于在北京国家音乐产业基地、中国北京出版创意产业园区、北京国家数字出版基地内开展合作,中方应掌握经营主导权和内容终审权)。
批复中要求,国务院有关部门、北京市人民政府要根据上述调整,及时对本部门、本市制定的规章和规范性文件作相应调整,建立与深化北京市新一轮服务业扩大开放综合试点建设国家服务业扩大开放综合示范区工作相适应的管理制度。
另外,国务院将根据深化北京市新一轮服务业扩大开放综合试点建设国家服务业扩大开放综合示范区工作情况,适时对本批复的内容进行调整。自本批复印发之日起,《国务院关于同意在北京市暂时调整实施有关行政法规和经国务院批准的部门规章规定的批复》(国函〔2019〕111号)停止执行。