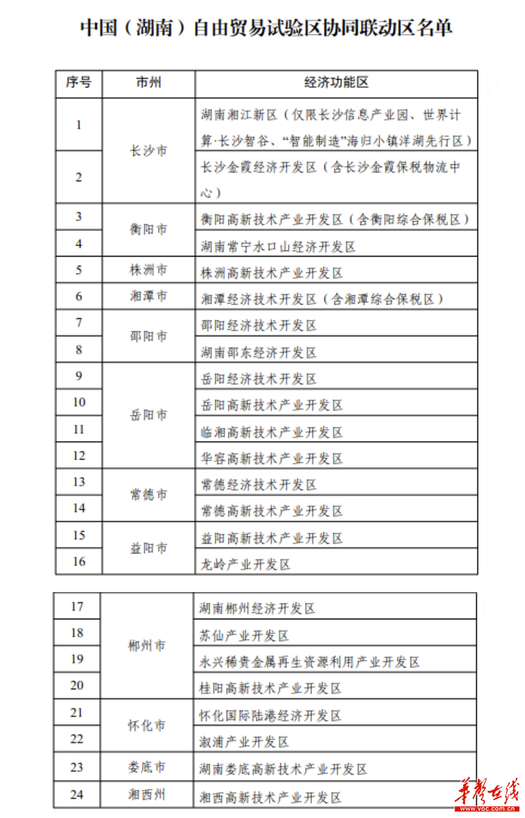
华声在线7月26日讯(记者 黄梅)7月26日,湖南自贸试验区协同联动区工作推进会暨授牌仪式在中国(湖南)自由贸易试验区招商服务中心举行。会上公布,将在长沙、衡阳、株洲、湘潭、邵阳、岳阳等12个市州设立中国(湖南)自由贸易试验区协同联动区。本次设立的协同联动区包括湖南湘江新区、长沙金霞经济开发区、衡阳高新技术产业开发区等24个。

怎样建设好协同联动区?在改革经验方面,协同联动区学习国家层面要求复制推广的全国自贸试验区形成的302项改革经验、省级层面要求复制推广的湖南自贸试验区形成的22项改革经验。在营商环境方面,围绕企业开办、建筑工程许可、通关、融资等重点事项,重点解决企业物流成本高、审批环节时间长等问题,打造“审批事项最少、办事效率最高、投资环境最优”的营商环境。在协同创新方面,针对湖南自贸试验区所承担的121项改革试点任务,主动先行先试与自贸片区同步跟进。在招商联动方面,了解自贸试验区各片区和区块的产业布局规划及功能定位,精准寻找合作对象。通过诸多举措,实现自贸试验区的政策延伸、区域联动、功能互补和产业协同,进而更好地发挥自贸试验区的示范引领和辐射带动作用。
会上,作为片区代表,湖南自贸试验区长沙片区党工委副书记谭浩然说:“我们将从创新联动、产业联动、通道联动、平台联动、政策联动5个方面全力提升联动质效。此外,推动同类产业协同布局和协调发展,细化产业分工,在发展规划、招商引资、设施建设、要素配置等方面形成同向合力,全力推进联动创新区建设,推动长沙优势产业集群化发展。”
据悉,各市州将制定协同联动区建设实施方案,明确协同联动区发展目标、建设范围、重点任务、创新机制和组织保障等内容,加强对协同联动区建设的组织领导。未来,协同联动区将与自贸试验区三个片区对接合作、资源共享,力争形成一批可复制、可推广的经验案例和一批联合招商、产业融合的发展成果。