眼下,“618”刚结束,距离“双11”还有点遥远。“血拼”仍意犹未尽的小伙伴,想找个地方愉快地“剁手”咋办?
别急!国家都替你想到了。
从7月1日起,去海南买免税商品,不仅额度大幅提升,而且免税商品种类更丰富、限制也更少了!分分钟把机票钱给“赚”回来。
这么好的事儿,怎么能没有攻略。带上它,去海南“买买买”!
额度高了
免税购物额度提至10万元
这些年,咱国人在海外“买买买”的实力,相信全世界都有目共睹。与其让大家拎着大包小包满世界跑,还不如让大家在家门口就买个痛快。
6月29日,财政部、海关总署、税务总局发布《关于海南离岛旅客免税购物政策的公告》,自2020年7月1日起实施。其中,免税购物额度大幅提升,从每年每人3万元提高至10万元,不限次数。而且,取消单件商品8000元免税限额。
哪些人能享受这一好处?
《公告》说了,离岛旅客是指年满16周岁,已购买离岛机票、火车票、船票,并持有效身份证件(国内旅客持居民身份证、港澳台旅客持旅行证件、国外旅客持护照),离开海南本岛但不离境的国内外旅客,包括海南省居民。

种类多了
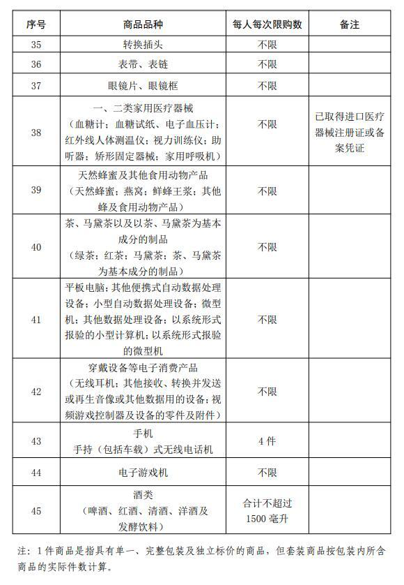
离岛免税商品增至45种
不仅免税购物额度提升了,而且离岛免税商品品种也由38种增至45种,种类更丰富了。特别是增加了电子消费产品等7类消费者青睐商品。
具体是哪45种离岛免税商品,请看这里:



限制更少了
单次限购商品种类大幅减少
额度提高了,种类丰富了,限制也更少了。
1. 取消单件商品8000元免税限额规定。
此前,受单件商品免税额度不超8000元,超额部分需按照相关规定补税的限制,许多消费者买“大件”的欲望被封印了。但随着此次政策调整,消费者终于可以尽情购物了。

2. 以额度管理为主,大幅减少单次购买数量限制的商品种类。
具体来看,香水之前限制为8件,现在不再限制件数;化妆品的件数由原来12件增加至30件;新增的手机品类限制件数为4件;酒类产品每人每次合计不超过1500毫升。
重点来了,除了限定商品,其余42种免税商品单次想买多少就能买多少,不限购!不限购!不限购!
这些事别干
倒卖、代购、走私将被纳入征信
政策虽然松绑了,但管理一点也不能放松。
目前,海南已经明确不欢迎3类人——搞倒卖的,做代购的,干走私的。

特别提醒一下,参与倒卖和走私的个人、企业、离岛免税店将承担相应法律责任——
倒卖、代购、走私免税商品的个人,依法依规纳入信用记录,三年内不得购买离岛免税商品;
构成走私行为或者违反海关监管规定行为的,由海关依照有关规定予以处理,构成犯罪的,依法追究刑事责任;
协助违反离岛免税政策、扰乱市场秩序的旅行社、运输企业等,给予行业性综合整治;
离岛免税店违反相关规定销售免税品,由海关依照有关法律、行政法规给予处理、处罚。
购物更便捷
免税店下单购买,机场火车站码头提货
目前,具有实施离岛免税政策资格并实行特许经营的免税商店有4家,包括海口美兰机场免税店、海口日月广场免税店、琼海博鳌免税店、三亚海棠湾免税店。
虽然免税店仅有4家,但财政部关税司已经明确表示,具有免税品经销资格的经营主体均可平等参与海南离岛免税经营,鼓励适度竞争。同时,小伙伴们也可以通过批准的网上销售窗口下单购买。

网购免税商品,洋气吧!
还有更方便的,离岛旅客在离岛免税店内,或经批准的网上销售窗口购买免税商品后,免税店将根据旅客离岛时间运送货物,旅客凭购物凭证在机场、火车站、港口码头指定区域提货,再也不用大包小包拎着赶飞机、火车和轮船了!

说了这么多,
你心动了吗?
来源:经济日报微信公众号(ID:jjrbwx)