德云社被公示成老赖 败诉后拒不出戏园继续演出
原标题:德云社被公示成老赖 败诉后拒不出戏园继续演出
德云社在北京广德楼戏园的演出已经排至9月11日,但澎湃新闻(www.thepaper.cn)发现,早在2012年,德云社即被法院要求从该戏园搬出。
因败诉后拒不履行腾出该戏园的判决,德云社还于2016年7月31日被列入最高法的失信被执行人名单,成了“老赖”,有关信息至今未从该名单中删除。
德云社官网信息显示, 德云社是中国北京的一个相声社团,由郭德纲于1995年创建,后注册成立公司,全称北京德云社文化传播有限公司。
广德楼戏园是德云社的常规演出场地之一。据德云社官网介绍,广德楼戏园位于北京市西城区前门大栅栏大街39号,自2011年5月1日起,北京德云社青年相声队在广德楼戏园进行常规演出。
北京市西城区法院作出的(2013)西民初字第02030号民事判决书显示,广德楼戏园原归北京市宣武区房屋土地管理局所有。2000年12月,北京市宣武区房屋土地管理局整建制转企组建北京宣房投资管理公司。此后北京宣房投资管理公司及其投资组建的宣房公司获得对直管公房的经营管理权。
广德楼戏园一直由北京歌舞剧院有限责任公司(以下简称北歌公司)使用,而北歌公司将广德楼出租给德云社。
2011年,宣房公司诉至西城区法院,要求北歌公司、德云社、北京广德楼娱乐产业有限公司腾退其占用的涉案房屋。
西城区法院2012年4月23日作出判决,要求北歌公司、北京德云社文化传播有限公司、北京广德楼娱乐产业有限公司将涉案房屋腾空,交由宣房公司收回自用。
后北歌公司对判决不服,提起上诉。北京市第一中级人民法院确认宣房公司对涉案房屋享有经营管理权,判决驳回北歌公司的上诉,维持原判。
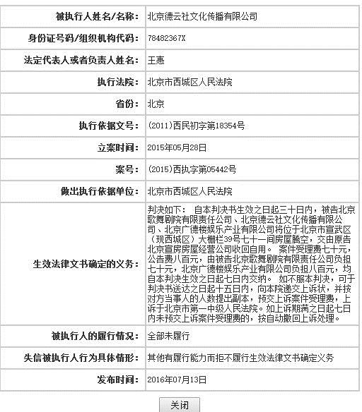
判决生效后,德云社未履行判决。7月13日,德云社被列入中国执行信息公开网的失信被执行人名单。信息显示其履行上述判决的情况为“全部未履行”,具体情形为“其他有履行能力而拒不履行生效法律文书确定义务”。

德云社官网显示,目前德云社在广德楼戏园依旧照常安排演出,其演出已经排至9月11日。













京公网安备 11040102700187号