教育部今年发的第一个留学预警,为什么点了它的名?
国际在线报道(记者 何雨阳):5月17日,中国教育部发布2017年第一号留学预警:泰国暹罗大学在招收中国留学生过程中存在项目管理不规范的情况,建议留学人员慎重申请到该校就读。这是中国教育部首次就泰国高校发布留学预警。其实,暹罗大学等部分泰国私立高校在去年就曾遭到中国留学生投诉,并引起泰国总理巴育的关注。
暹罗大学去年就曾被投诉 引起泰国总理关注
5月17日,教育部发布2017年第一号留学预警:

预警里提到,“已有部分留学人员遭受较大的经济、时间和机会成本损失。”其实,泰国暹罗大学在去年就曾遭到中国留学生投诉,并引起泰国总理巴育的关注。
据泰国《中华日报》2016年11月25日报道,泰国教育部常务次长猜雅普24日表示,教育部日前接到在泰中国留学生投诉,已经责成高等教育委员会着手调查。他强调这是非常严重的违规事件,这类事件将严重影响泰国高等教育的总体形象,泰国政府绝不会坐视不管。
报道称,这些投诉包括:
1.部分泰国私立大学存在教学质量不合格、开课不全的情况;
2.根本没有开课,但学校会直接给学生学分;
3.课程任课老师直接向学生索取利益以换取学分;
4.缴纳的费用与获得的缴费收据不一致等。
“泰国的目标是打造区域性的教育中心,相关政策开放后,高等教育获得周边各国特别是中国的支持。来泰留学生中排名第一的就是中国。目前在泰的中国留学生一共有5万多人,其中高等教育层次学生有2万人左右,低于高等教育的有3万人。这是一个巨大的数字,因此存在的问题必须尽快予以解决。”猜雅普说。
随后,泰国教育部长达蓬表示,巴育总理对中国留学生投诉泰国大学教育质量问题非常重视。高等教育委员会已经召见涉事的大学负责人,要求各学校对所涉及专业进行解释。被投诉的三所大学分别是暹罗大学、曼谷吞武里大学以及正大管理学院。他还称,泰国教育部将继续调查并处理相关院校。
达蓬还表示,巴育总理对以上问题非常关切,亲自向其询问有关调查的结果。
我驻泰使馆一再发提醒:警惕中文授课专业和学院
其实在中国教育部发布2017年第一号留学预警前,中国驻泰大使馆教育组已经在其官网上先后多次发布了相关提醒。经记者查询,有如下几次:
2016年8月15日发布一则来泰留学提醒,提醒学生优先选择泰语或英语授课的学院和专业,谨慎选择泰国学校自主开设的中文授课专业或学院,不宜选择中方教育类中介或公司在泰国院校举办的中文“学院”或“项目”。

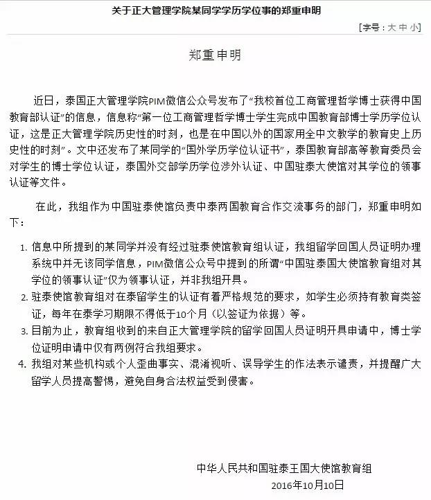
2016年10月10日发布“关于正大管理学院某同学学历学位事的郑重声明”,声明泰国正大管理学院PIM微信公众号发布的“我校首位工商管理哲学博士获得中国教育部认证”的信息不属实。而这位所谓的博士也是“全中文教学”。

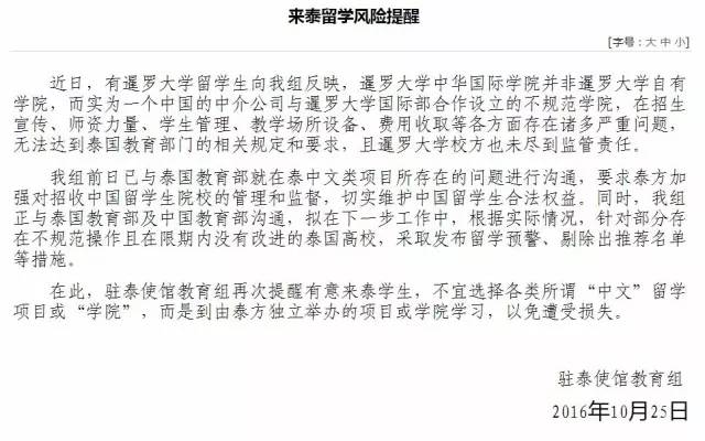
2016年10月25日发布一则来泰留学风险提醒:有留学生反映,暹罗大学中华国际学院并非暹罗自有学院,而实为一个中国的中介公司与暹罗大学国际部合作设立的不规范学院。教育部再次提醒:不宜选择各类所谓“中文”留学项目或者学院。

2016年11月15日发布“泰国高校中文留学项目规范管理意见”,并指该意见的目的除了维护中国来泰学生的正当权益外,还在于保护所关涉学校的泰国高校的在华声誉,要求各学校予以理解配合。对于不能配合的院校,教育组未来可能考虑采取“建议中国教育部门将你校从推荐高校名单中去除,且四年之内不接受申请”等措施。
意见开头强调:“本意见仅针对全中文、泰中双语、英中双语、泰英中三语等各类涉及中文教学或者中文教材的,接收中国来泰学生的中文类项目或学院。”
知情者:用中文授课是为挣更多中国学生的钱
“来泰国用中文上课,意义是什么?招生门槛自然不会太高。”刘伟(化名)对记者说,他有个认识的朋友因为不愿学英语,又想拿个研究生文凭,所以就听信了中介的宣传,曾去暹罗大学念“全中文授课”的研究生。
记者查询网址http://www.siamsino.com/ 号称是暹罗大学中文官网的招生简章时发现,高中(中职、中专或技校等)学历应往届毕业生可申请就读本科学位;大学本科学历应往届毕业生可申请就读硕士学位,并且特别注明:专科毕业生也可附条件申请。而且无论申请就读本科、硕士还是博士课程,均无入学考试和语言要求,而且课程使用中文讲授。

并在入学流程中声明:面试工作全权由中国总代表处负责,并由中国总代表处代收全部课程费用。在学制方面,暹罗大学还承诺:缩短学年。

刘伟表示,泰国有些学校为了挣更多中国学生的钱,没有注重生源的质量。而开设中文研究生课程,目的就是为了吸引更多语言基础不好但又想拿文凭的中国留学生。
“那位朋友在出国前就直接将10万人民币,也就是在暹罗大学就读1年研究生课程的费用交给了国内的中介,而且不能退。” 刘伟说,泰国的公立大学一般都会要求提交英语成绩,不需要语言成绩这种“捷径”的背后可能就是个陷阱。
泰国暹罗大学在其官网介绍称,该校建于1965年,是一所私立大学。学校目前共有46个本科专业、17个硕士点和5个博士点,在校学生20,000多人,教职员工1000多人。其中有中国籍留学生300多人。
官网还介绍称,专门接收中国留学生的中华国际学院的教授来自于国际知名的华裔学者和中国顶尖大学的骨干教授,博士生导师比例为100%,博士后导师为25%,可以让学生用中文无障碍地跟随各专业的专家教授获取所需知识。但是在其官网的“导师团队介绍”栏目下,并无任何内容。
以交换生身份刚从朱拉隆功大学学习回来的小陈表示,她就读的泰语系民俗专业是用泰语授课,没有遇到过用中文授课的课程。
小陈是北京大学的研究生,她表示,在泰国学习期间她的泰语水平得到了提高,对泰国的社会文化等方面都有了更进一步的了解,尤其对于泰国的宋干节记忆深刻,是一段美好的回忆。“泰国也有一些比较水的学校,我觉得在申请时应该谨慎求证。另外多参加活动,多跟泰国人沟通,了解他们的习俗。”
暹罗大学校方回应:被中介坑害
记者拨通了http://www.siamsino.com/ 网站上所留的联系电话。接电话的是一名男子,中文流利,他自称姓张,为暹罗大学校长办公室的工作人员,负责中国学生相关事务。
这名男子说,暹罗大学的正式官网只有一个,网址为http://www.siam.edu/ 网站进去后,可以选择英文、泰语和中文版本。暹罗大学的确曾经授权一个国内中介共同管理一个原中华国际学院的官网,去年6月发现这个官网存在不实宣传后,已经勒令其关闭,同时终止合作,不知为何目前依然可以打开。
这名男子说,暹罗大学的确提供中英双语授课的课程,但强调其中文授课经过泰国高等教育委员会审批,符合相关规定。并表示,暹罗大学并不在泰国教育部4月份公布的被注销课程的10所私立大学里,是国内某些未授权中介以及部分授权中介的私自不实宣传导致学校名声受损,学校已经计划今年6月份在北京召开正式的媒体发布会介绍情况。
这名男子还表示,他们也注意到了中国教育部5月17日发布的预警信息,并在其中英文官网发布了公布作为回应。记者查询到的公告如下:

10所私立大学被泰国教育部注销课程
泰国《民意报》的报道称,泰国高等教育委员会从2016年11月开始,陆续约谈了10所被投诉教学质量不达标的私立大学,就课程设置问题进行沟通了解,针对不同私立大学的情况,对不达标的课程进行针对性处理,如有的课程直接要求停办,有的课程进行调整后可以继续开设等。
另据泰国《世界日报》4月25日的报道,泰国高校管理委员会秘书长素帕通25日表示,委员会已经下令注销10所私立大学的98门课程,因为经过核实这些专业教育存在师资力量不足、招生人数过多等问题,未达到高校规定的标准。
素帕通表示,10所大学及注销课程分别是:1、曼谷吞武里大学的传媒专业、人文学专业、教育专业、幼儿教育专业、教育创新与技术专业、计算器教育专业和教育硕士专业;2、清迈北方大学的公共管理硕士专业和教育硕士专业;3、巴吞他尼大学人文学士专业和艺术学学士专业;4、彭世洛大学公共管理硕士专业、教育硕士专业和硕士教育管理专业;5、威斯汀大学兽医专业和牙科专业;6、通素大学公共管理硕士专业、教育硕士专业和教育管理硕士专业;7、暹罗科技大学的教育硕士专业;8、大城科技大学的公共管理学士专业;9、拉察帕师范学院;10、叻察他尼理工学院。














京公网安备 11040202120016号